Self-Advocacy Toolkit
Self-advocacy tools for the rare disease community
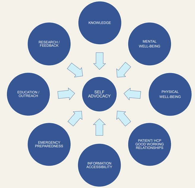
During 2022 we surveyed our members and asked what makes a difference to them when accessing routine and emergency care. What works and what doesn’t. From their answers we devised a toolkit for self advocacy for rare disease with 8 themes that stood out on how to look after yourself and get your needs met.
This was published in an academic paper (summary below) authored by the London EDS service and members of Annabelle’s Challenge emergency care project team.
A unique collaborative model providing supportive and self-advocacy tools to the rare disease community

A unique collaborative model providing supportive and self-advocacy tools to the rare disease community.
Juliette M. Harris, Jacqui Fish, Jared Griffin, Gemma Hasnaoui, Clare Stacey, Neeti Ghali, Fleur S. van Dijk.
This is a great example of collaborative work of the EDS Service, a highly specialised service commissioned by NHS England and Annabelle's Challenge Vascular EDS Charity including health care professionals, patients, carers and members of the emergency care project team.
The recommendations from this unique collaborative model include eight specific domains of self-advocacy: increasing knowledge of rare disease, taking care of mental well-being, taking care of physical well-being including routine care, the development of good working relationships between patients and health care professionals, information accessibility, emergency preparedness, taking part in education and outreach, and involvement in research and feedback opportunities.
Highlights
- Having a rare disease presents a unique set of health care challenges.
 - Self-advocacy can help people with a rare disease get their needs met.
 - Empowering health care professionals in rare disease is important.
 - Specialised services are uniquely placed to help people with rare diseases.
 - Collaborations between patients and health care professionals support self-advocacy.
 


Knowledge Sharing
People with rare and complex disease can find learning about the disease difficult especially if there are life-threatening or serious complications. However, self-knowledge enables self-awareness, the knowledge of personal limitations, a recognition of when to seek medical help and advice in both routine and urgent care, and when and how to self-advocate. “Knowledge is power” our survey respondents told us.
Knowledge-seeking can take many forms including learning from specialist providers and trusted educational websites or relevant charities. Charities often coordinate support groups and access to a patient community. These sources of knowledge can provide general information, practical advice and resources, recommended specialists and updates of new developments and research. Self-knowledge and sharing enables conversations with friends and families who in turn can provide support and advocate where needed.
Self-knowledge is also essential for discussions with HCPs who may be unfamiliar with the rare condition and helps in self-advocating for extra support or needs for example with employers, in education, or access to disability benefits and allowances. Where applicable HCPs should provide documentation to support these efforts.
Mental Well-being
The impact of having a rare disease on mental health is well recognised. There is another set of challenges for people with an ‘invisible’ rare disease. For example, people with vascular EDS who are at risk for sudden life-threatening events due to generalised tissue fragility, describe the anxiety caused by ‘living under a threatening cloud’, having to explain the condition to HCPs, potentially being misunderstood and not knowing if their health needs are being met in both routine and emergency settings.
For this reason, it is important that HCPs assess their patient’s mental health, both current and historical, discuss the impact of having a rare disease on mental health for the patient and the wider family, signpost to relevant charities and refer for counselling where needed. For example, people with vascular EDS in the United Kingdom can request counselling through the charity Rareminds. It is also important to recognise the different ways in which mental health can be impacted depending on age (differing in childhood, adolescence and adulthood).
Physical Well-being
It is important for people living with a rare disease to access routine medical care such as attending routine appointments and investigations, taking prescribed medications and following suitable or adapted diet and exercise recommendations to reduce aggravating factors.
Where routine medical care is not being met, advocating for oneself by addressing it directly with the treating doctor, or discussing it with a patient liaison or support service (such as the patient advice and liaison service (PALS in the NHS) is important so that learning can occur. A recent ruling now gives patients and their families in England the legal right to a second opinion from senior medics in the same hospital if they have a serious concern and feel their concerns are being dismissed (Martha’s rule)
Health Care Professionals
It is important that medical information is explained to patients in an understandable and accessible way, with a meaningful discourse that creates opportunities for clarification, questions, the addressing of any concerns (both physical and mental) and shared decision-making where applicable.
This collaborative effort can create a trusting patient-HCP relationship that is known to improve patient outcomes and well-being especially in the realm of well-informed self-management.
Being prepared starts with building relationships with your health care providers.
GP – We suggest 6 month visits to catch up even when you are well. Also allows for a health check up and a chat about how you are getting on. Builds bridges and means that when you need the help of the GP they feel in the loop. Update the GP on clinic visits, medications review, and get them to help with ambulance marker and TWIMC letter which can be found in your VEDS Emergency Pack. Hopefully if you have a good relationship with them they also won’t charge for letters etc.
Medical receptionists – are your allies especially at the GP’s surgery. Talk to them, explain the condition and get them on your side. Never get angry or be rude to them, they are the gateway to your care. Always ask for help rather than demand.
Consultants – there may be many over a number of difference disciplines, hospitals and trusts. Make sure they all know about each other and clinic letters get copied to all as well as your GP. Important they all know what treatments and medications you are on.
EDS Service Northwick Park/Sheffield – are great for the overall picture and help with consultants and just generally talking to someone who understands. In an emergency they are good to email for advice. Get to know them and keep them in the loop as well.
Emergency departments – talk to them, take in information whenever you go and share it liberally, ensure you take the VEDS Emergency Pack with you. Offer to go in and give a presentation.
Information Accessibility
Having clinical information readily available to share is critical for a person with a rare disease to advocate for themselves. It is recommended that relevant clinical letters and patient leaflets detailing the diagnosis are readily accessible both in a paper and online format.
Documents can easily be stored in phone Apps that allow health information to be safely stored. This can aid knowledge-sharing with HCPs and decision making both in routine and emergency care.
Emergency Preparedness
Some rare diseases may require emergency preparedness paperwork and resources detailing emergency procedures and recommendations specific to their condition.
It is also helpful in such cases for patients and HCPs to work together to develop an emergency health care plan for different medical settings such as inpatient and emergency situations. Knowledge and introductions to relevant local teams can help in the creation of these plans.
Emergency Preparedness Resources
The following resources are available to help in the event of an emergency:
- Emergency Information for Medical Professionals / Blue Wallet Card / QR code.
 - Emergency information translated.
 - MedicAlert UK membership.
 - Medical Summary GP letter.
 - Sunflower lanyard with vEDS card.
 - Care team list.
 - Ambulance Marker.
 - what3words App.
 - VEDS Emergency Pack
 
Education and outreach
A person with a rare disease is better able to self-advocate if more HCPs know about rare diseases and their challenges, and where to access reliable disease-specific information.
Both HCPs and people with rare diseases can play a role in education and outreach through attending and contributing to conferences, on-line forums, webinars, trusted social media sites, publishing and writing, volunteering on steering groups for rare disease charities and taking a proactive role in disseminating knowledge about rare disease.
It is increasingly common for medical journals and charities to encourage HCPs, patients and carers to publish together (through journals, blogs and podcasts for example) to illustrate complex needs and knowledge-sharing.
Research
All research in rare disease is of course reliant on people volunteering to take part. Research in the vascular EDS community showed that most people say that they would be willing to share their medical records for research studies to help find a treatment or cure and to help others learn from their experience.
We would recommend that people with rare diseases are aware of the research opportunities that are available to them in both clinical and research trials. Taking part in research can be both rewarding and may even improve outcomes in the long run. Anyone taking part in research should be well-informed and comfortable with the research protocol and should independently arrive at the decision whether to take part or not.
What can you do?
- Feel informed / prepared, know what information to share and how to explain the diagnosis to others if you need to.
 
- Look after yourself – find your support, look after your mental health, maintain regular gentle exercise.
 
- Set your goals, vEDS may change some of your plans but it shouldn’t stop them. Think about what you want to do and what you can do and make your new wish list.
 
- Annabelle’s challenge have lots of resources to help you. Go to the support groups and meet other people. Join the facebook group, get involved, fundraise. Share your experiences, not just for your own benefit but to help others, it really does make everything easier to deal with. Support as well as be supported.
 
Need support? Contact the Annabelle's Challenge team on 0800 917 8495 or email info@annabelleschallenge.org, we are open Monday to Friday 9am - 5pm.
If you are a representative of a rare disease organisation and would like to learn more about our self-advocacy toolkit please call us on 0161 797 4746.











